!!! ATTENTION !!!
Ce projet est toujours en cours de réalisation, il ne reste plus qu'à monter le module pour le tester, mais en théorie cela fonctionne ... Toutes les ressources nécessaires à sa construction sont disponibles.

Fonctionnement

Description

Ce module permet d'obtenir une impulsion à partir d'un signal de Gate. L'impulsion de sortie est d'une durée très courte et vaut 10 volts. Cette réalisation peut-être utile pour bien des besoins, comme par exemple déclencher des enveloppes...

Caractéristiques

- 8 convertisseurs de Gate vers Trig

- Si un seul jack est connecté dans la première embase, le "trig" sera disponible sur toutes les sorties

- Possibilité d'utiliser les 8 circuits en parallèle indépendamment

Alimentation

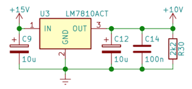
Ici on utilise une alimentation externe de type symétrique en 15 volts (+15V / GND / -15V), car le module a été créé pour être intégré au sein d'un synthétiseur modulaire YuSynth. Pour avoir les dix volts nécessaires à la création d'un signal de Gate, j'ai tout simplement utilisé un régulateur de tension de dix volts en lui associant ses propres condensateurs de découplage. J'ai aussi utilisé une résistance, celle-ci assurant toujours une consommation minimale de courant.

Il y a aussi présence des traditionnels condensateurs de découplages situés entre les bornes d'alimentation des circuits intégrés présents sur le PCB et de la résistance protégeant l'amont de l'alimentation en cas de surintensité.

Mettre en forme une impulsion

À partir d'un créneau de durée quelquonque, pour obtenir une très courte impulsion, on va utiliser un montage à base de porte "ou" comme expliqué dans cette partie.

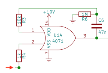
Ce montage est axé autour d'un générateur d'impulsions basé lui même sur une porte logique de type "ou". On ajoute avant celui-ci une résistance de 1kOhm ayant pour but d'absorber les surintensités générées par l'insertion ou l'enlèvement d'un jack dans son support. Ce montage nous donne en sortie une impulsion de durée égale à T=0,7xR6xC6. Le problème de ce montage est le suivant : lorsqu'aucun jack n'est inséré, R1 a "une patte en l'air". Le monostable se comporte donc n'importe comment, dans ce cas là, il lit sur l'entrée 0 ou 1 sans raison...

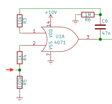
On réalise donc le montage ci-dessous pour corriger ce défaut :

Le rôle de R5 est de relier l'entrée à la masse. Lorsqu'aucun jack n'est inséré, le monostable lit donc 0 volt (soit l'état logique 0). Mais il y a encore un problème, le montage ci-dessus ne fonctionne que lorsque l'impulsion en entrée est de durée inférieure à la durée souhaitée en sortie du monostable. Pour régler ce problème, on va réaliser un montage générant une impulsion de durée infime, qu'on va envoyer dans le montage ci-contre.

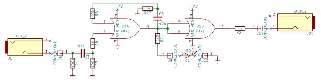
Voilà le montage final permettant d'éliminer le défaut énoncé précédemment :

LED et sortie

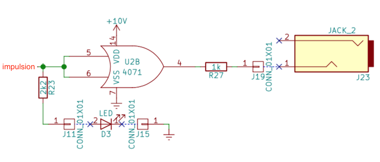
En sortie du générateur d'impulsions, il y a une LED avec sa résistance de protection (changez la valeur de celle-ci si vous voulez jouer sur la brillance de la LED). Le signal de sortie est aussi envoyé vers une porte "ou". Celle-ci sert à séparer la sortie sur jack du reste du montage.

Représentation s'un seul circuit

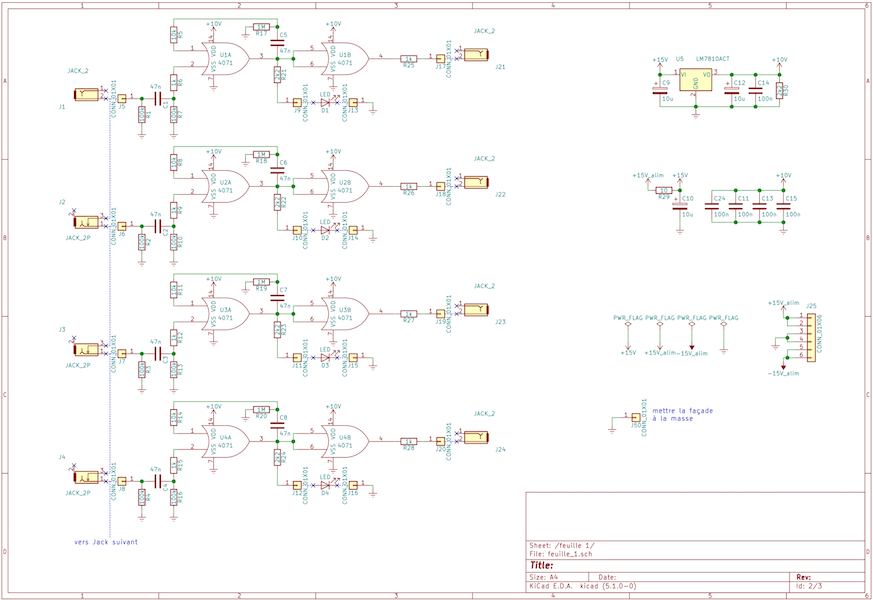
Ce module se compose de huit convertisseurs gate / trig. On utilise juste des jacks avec coupure pour relier les modules entres eux. Voici le schéma d'un seul convertisseur :

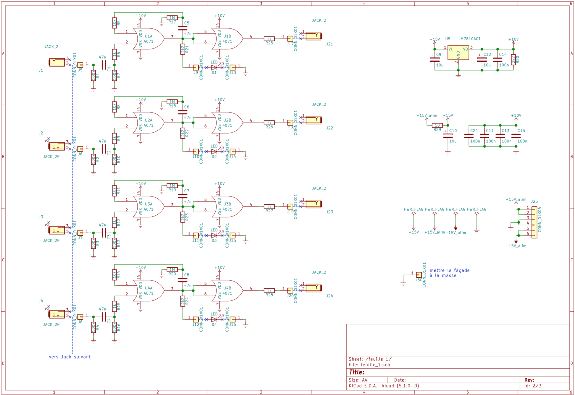
Schémas de l'ensemble

Voici tous les schémas (cliquez pour les agrandir) :

Démonstrations

À venir ...

Conception et fabrication

Galerie

À venir ...

Visuel

Voici le visuel de la façade de ce module, comme cela vous pouvez plus facilement l'imaginer dans votre setup !

Ressources

Si ce module vous intérresse, rendez vous sur cette page, vous y trouverez toutes les ressources nécessaires à sa réalisation.

Historique

13 Août 2019 : Réalisation du circuit imprimé

En cours : Fabrication du module